一、海外倉暴雷
2025年開年第一個月,貨代圈子傳來一聲悶雷,疑似又有物流卷款跑路。
消息顯示,近日,一貨主在社交平臺商公開發文指出,一家主營美國海外倉的物流公司疑似破產,目前已經暴雷跑路。
根據這位貨主的爆料信息,我們可以鎖定了一家名為“蜥*海外倉”的物流企業,目前不少跨境賣家和其他貨主也在四處打聽涉事公司的情況,唯恐被牽扯其中。

事實上,如今已然接近年關,正是各大公司催回款的關鍵時刻,倘若現金流緊張,回款不足,企業就很可能面臨巨大資金鏈壓力,所以這段時間出現貨代暴雷事件并不奇怪。
不過,爆料貨主還透露了一個更重要的信息,這家暴雷海外倉不但破產跑路,而且走之前還私自把客戶的貨給賣了,“直接整柜賣貨,宣告破產,我們有少量貨物已確認被賣,好在代理及時告知并主動承擔責任。”另有消息稱,目前涉事的柜子恐怕達到上百條。
需要注意的是,現在有關該物流公司暴雷的信息都還沒有確切證據,國內也無法查到該物流公司的一些具體信息,并且涉事公司并未公開回應,因此真實情況到底如何尚未可知。
二、敲響警鐘
不得不說,近年來貨代圈子真是雷聲陣陣,類似貨物扣押、私自賣貨、卷款跑路、逾期欠款這樣的現象早已見怪不怪。據不完全統計,2024年業內暴雷的貨代已有七八十家。
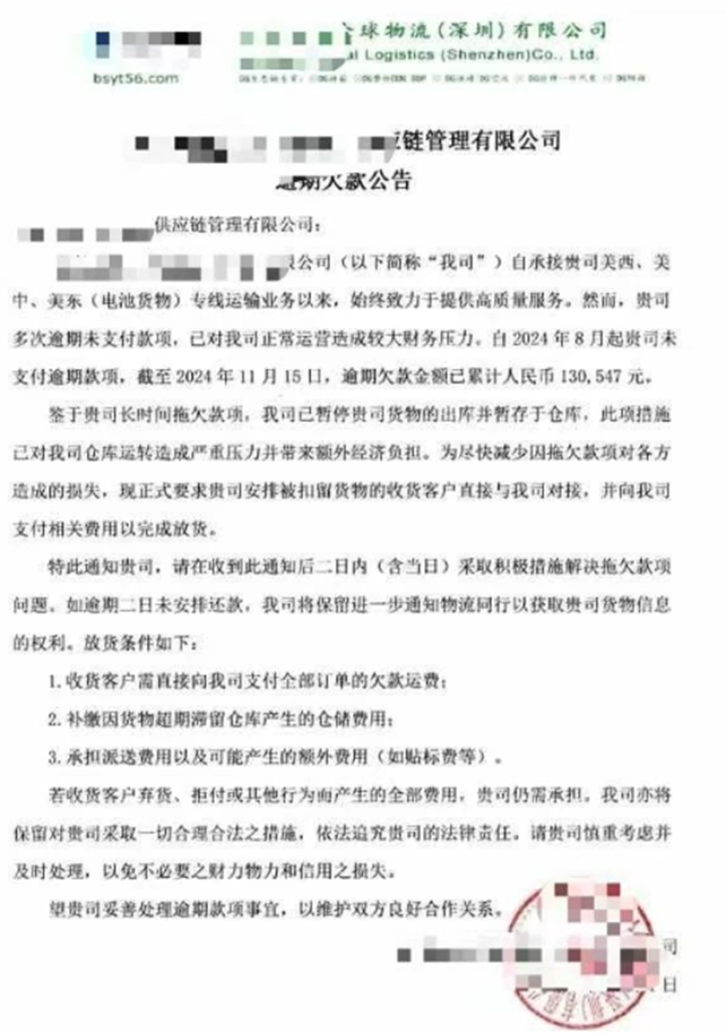
不久前,深圳某貨代企業就發布了一則公告,公告顯示,該貨代企業承接了XX深圳供應鏈管理有限公司的美西、美中、美東專線運輸業務,并且順利完成了各項工作。然而,甲方XX深圳供應鏈管理有限公司卻違背協議,多次逾期不支付款項,給承接工作的貨代企業造成了較大的財務壓力。
經統計,截至2024年11月15日,XX深圳供應鏈管理有限公司拖欠的款項已超13萬人民幣。

某供應鏈管理公司逾期欠款 圖源:賣家之家
值得一提的是,排除某些動機本就不純的貨代公司,市場上許多貨代暴雷的原因往往都可以歸結于市場價格的惡性競爭,即所謂的“價格內卷”。
此前Transport Intelligence的一項研究就顯示,有超六成的貨代認為,由于競爭加劇和客戶議價能力增強,他們的利潤壓力將加劇。
市場競爭的白熱化、利潤空間的持續收窄迫使許多原本合規經營的貨運代理陷入兩難境地。為了維持運營、爭取更多業務,部分貨代企業可能被迫鋌而走險,使用各種方式來壓縮成本,甚至參與不正當競爭,而這些做法無疑加劇了貨代翻車的風險。

貨代利潤空間被壓縮 圖源:the loadstar
總而言之,貨代行業服務水平參差不齊,各位賣家一定要擦亮雙眼,優先選擇那些資質齊全、透明度高的貨代公司,并且注意不要掉入一些不良貨代的低價陷阱中,在配送過程中也要時刻關注貨代公司操作流程和運輸方式是否合法合規,避免不慎踩雷。
