一、中美相互24%關稅90天內暫停實施
特朗普無聊又傲慢的“關稅鬧劇”總算快要結束了。
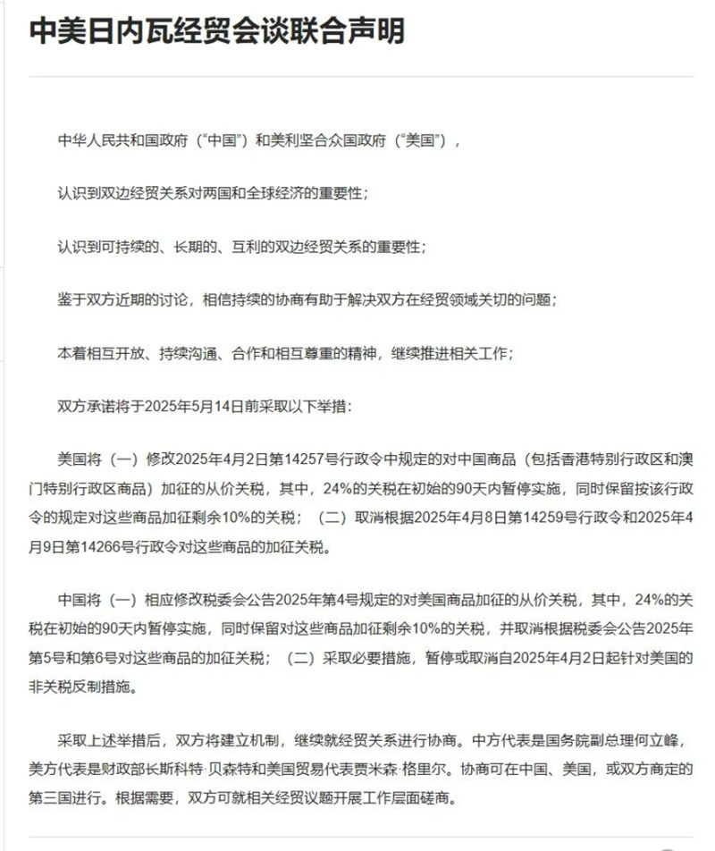
消息顯示,北京時間2025年5月12日,中國與美國政府發布一則聯合聲明,稱認識到雙邊經貿關系對兩國和全球經濟的重要性,以及中美之間可持續的、長期的、互利的雙邊經貿關系的重要性。本著互相開放、持續溝通、合作和相互尊重的精神,中美雙方同意大幅降低此前加征的關稅。

中美日內瓦經貿會談聯合聲明原文 圖源:商務部
具體來說,美方承諾暫停2025年5月2日原定對中國商品加征的從價關稅,其中,24%的關稅在初始的90天內暫停實施,僅保留10%基礎稅率;同時,取消4月初美國總統特朗普簽署的兩道新增關稅行政令。
對此,中方也將采取鏡像操作,取消對美國商品加征的從價關稅,其中,暫停24%的關稅90天,剩余10%的關稅予以保留;同時,取消自2025年4月2日起對美國商品加征的共計91%的反制關稅。

中美大幅降低雙邊關稅水平 圖源:華爾街日報中文網
簡單來說,算上4月2日前美國借口芬太尼加征的20%關稅,美國將把對華商品關稅從145%降低至30%;而相應的,中國也將把對美商品的關稅從125%降低至10%,雙方都暫時砍去115%的關稅。受此消息影響,離岸人民幣、美國期貨都大漲。
不過,雖然關稅下降幅度超乎預期,但特朗普會認慫這一結果卻是在意料之中。
4月23日,特朗普就曾公開表示:“對中國商品征收的高關稅將大幅下降,但不會為零。”這一立場軟化與其此前高喊“145%是極限稅率”的強硬姿態形成了鮮明對比。
同一時間,美國財政部長貝森特也在當天一場閉門會議上告訴投資者:“與中國的談判將會是一場艱難的斗爭,但雙方都一致認為高關稅是不可持續的……我們的目標不是脫鉤。”

美國財政部長貝森特 圖源:紐約時報中文網
種種跡象表明,盡管特朗普政府此前態度強硬,但在不斷升級的關稅貿易戰中,美方反而更迫切地希望回到談判桌前,私下里頻繁釋放降稅信號,甚至還主動向中國拋出“將稅率從145%降至60%”的橄欖枝。
二、害人不成終害己
值得一提的是,中國在本次關稅談判中很明顯占據了上風,既沒有在關稅下降水平上做出讓步,也沒有承諾采購美國商品以緩解美國貿易逆差問題,而美國反而在談判中顯得有些急切。
對此,業內人士認為,這一方面是由于2026年中期選舉將至,特朗普團隊需要平衡關稅政策和經濟現實;另一方面,自特朗普肆意揮舞關稅棒以來,通貨膨脹、供應鏈困境、高失業率等等副作用都在緊緊壓迫美國人民的神經。
消息指出,2025年5月,美國洛杉磯港的貨輪數量較三年前銳減一半,沃爾瑪、塔吉特等商超內原本物美價廉的中國產品也不見了蹤影,原本應該起到替代作用的美國本土制造產品卻紛紛掀起漲價潮,其中包括玩具品牌孩之寶、護膚品牌Pure Daily Care、日用消費品巨頭寶潔等。

寶潔宣布漲價 圖源:Market Screener
美國消費者為關稅所苦,依賴全球供應鏈生產的美國本土企業也難逃一劫。
美國杯壺品牌Simple Morden的創始人Mike Beckham就在社交媒體上大倒苦水,稱由于特朗普濫施關稅,美國本土制造商成本飆升,光是Simple Morden公司,今年就要因為關稅新政額外繳納近4000萬美元的稅款。亞馬遜戶外爐具品牌Solo Brands更是因為關稅導致業績崩盤,最終被紐約證券交易所摘牌。

關稅對Solo Brands造成嚴重影響 圖源:Market Watch
更糟糕的是,不斷走高的關稅成本促使美國本土企業不得不采取降本增效策略,隨之而來的,就是招工人數減少,失業率上升。
舉例來說,自今年4月8日起,耐克、Adidas、Lululemon等美國知名鞋履零售商都在推遲訂單,并停止招聘工人,以應對特朗普于4月9日對進口產品征收的關稅。幾乎在同一時間,跨國汽車制造商斯特蘭蒂斯也發布消息稱,在美國加征關稅后,該公司將暫時解雇美國五家工廠的900名工人,以降低關稅帶來的成本沖擊。

斯特蘭蒂斯解雇900名美國員工 圖源:YouTube
總而言之,特朗普“讓美國制造業回流”的美好愿景還沒有實現,關稅副作用就一個接一個的落在美國人的頭上,真是傷敵八百自損一千。在此情況下,這位美國總統也不得不低頭服軟,盡管目前這場“關稅游戲”還沒有迎來真正的大結局,但可以肯定的是,在這場沒有硝煙的戰爭中,贏家絕不會是美國。
