一、在越南設立子公司
伴隨著寵物賽道持續釋放積極信號,大賣們在海外擴張業務也更加大膽了。
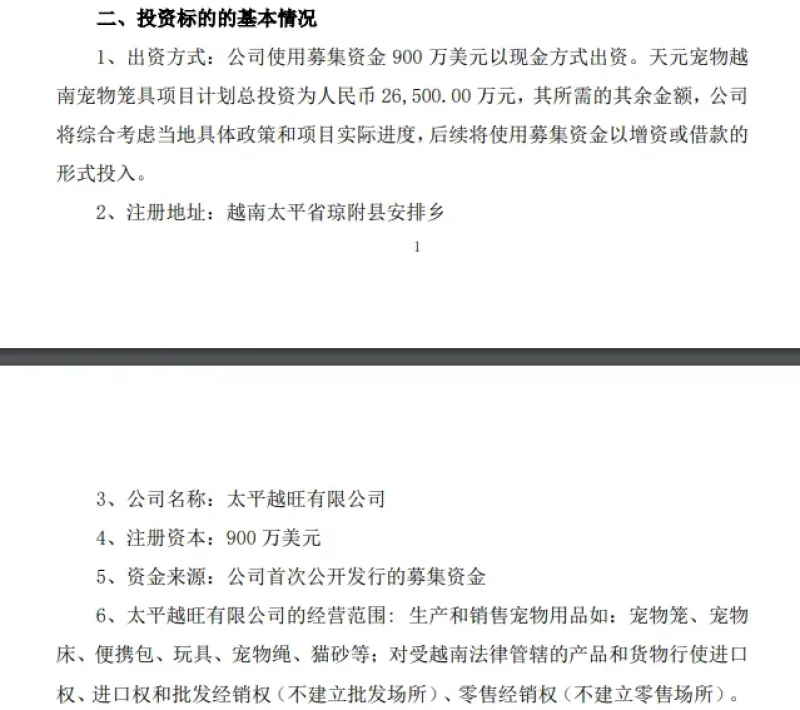
最近,杭州寵物用品大賣天元寵物發布公告稱,公司擬在越南設立全資子公司太平越旺有限公司(擬用名),注冊資本900萬美元,以推進“天元寵物越南寵物籠具項目”的順利實施,該項目總投資額達到2.65億元。

投資基本情況 圖源:天元寵物
從經營范圍來看,太平越旺有限公司主要生產和銷售寵物籠、寵物床、便攜包、貓砂等寵物用品,同時對受越南法律管轄的產品和貨物行使進口權、進口權和批發經銷權、零售經銷權。公司注冊資金則來自于天元寵物首次公開發行的募集資金,且以現金方式出資。
目前這一項目還未正式落地,因此存在一些不確定性。不過天元寵物此番豪擲上億元重金布局東南亞,體現了其開拓海外業務的考量。畢竟對于大賣來說,在海外建立企業能擴大原材料、人力等成本優勢,減少運營風險。
從更底層的投資邏輯來說,天元寵物之所以敢“擼起袖子加油干”,是因為寵物市場給足了“底氣”。數據顯示,2022年全球寵物市場規模為2610億美元,復合年增長率預計為6.1%,到2027年市場規模將達到3500億美元,其中寵物出行、玩具、家居等用品需求暴漲。

全球寵物市場規模持續增長 圖源:大數跨境
在整個東南亞市場,寵物經濟也正急速升溫,可見天元寵物這步棋并沒有走錯。可以想象的是,一旦項目正式實施,其可能會成為推動天元寵物的業績發展的“香餑餑”。
二、在寵物領域瘋狂吸金
老實說,天元寵物舍得花兩個多億在越南設立子公司,優化產品業務布局,本質上還是因為“太有錢了”。
作為較早一批進入寵物行業的先行者,天元寵物的業務發展已經相當成熟,涵蓋寵物玩具、寵物服飾、寵物日用品、電子產品及寵物食品等多品類寵物產品,推出了Petstar、新食代、小獸星等多個自主品牌。
早在2022年11月,天元寵物就成功在深交所掛牌上市。得益于寵物經濟的快速發展,公司的業績節節攀升,2023年天元寵物實現營收20.37億元,凈利潤7677萬元;2024年上半年營收12.53億元,凈利潤3118.02萬元,對比去年同期雙雙增長。

天元寵物掛牌上市 圖源:天眼查
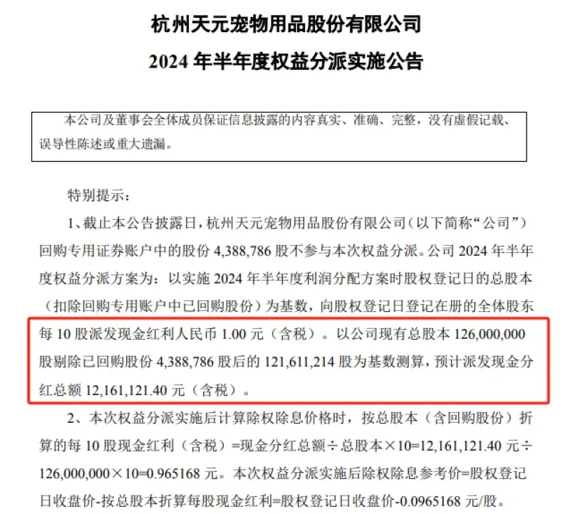
除了業績持續上漲,天元寵物的“鈔能力”還體現在股東分紅的大手筆上。在2024年半年報發布后,天元寵物拿出39%的凈利潤,表示將向全體股東每10股派發現金紅利1元,合計派發1216.11萬元,不送紅股,不進行資本公積轉增股本。

派發現金紅利 圖源:天元寵物
值得一提的是,這一過程中天元寵物還在持續擴展業務布局。比如去年以1747萬元競得杭州一地的土地使用權,計劃投資建設天元寵物產業園,該項目直接投資預計不超過3億元;今年又出資420萬元成立了天元唯旺礦能源科技(遼寧)有限公司,持股60%,以拓展新業務。
不難發現,從發展前景來看,天元寵物在寵物行業過得還是比較“滋潤”的,其在產品矩陣、業務拓展、自主品牌等方面還在不斷嘗試。伴隨著越南子公司的落地,相信天元寵物的行業競爭力將進一步增強。
